学院王立刚团队与合作者在Science Advances发表论文,实现不同原子层数量子点的高效LED
量子点自上世纪80年代发现以来,已广泛应用于显示等多个领域。色情文学 深圳研究生院色情文学 王立刚课题组、色情文学 周欢萍课题组、化学学院严纯华/孙聆东课题组与剑桥大学卡文迪许实验室Richard Friend课题组合作,成功实现了不同原子层数量子点的高效发光二极管(LED)。该LED的电致发光峰值在607-728 nm范围内可控调节,并实现了26.8%的外量子效率(EQE)。这一成果对于高清显示领域具有重要意义,并已于2025年2月14日发表...
2025-02-17
学院成功组织2025年度国自然基金申报动员与经验交流会
2025年1月7日,色情文学 在智园D2401会议室成功组织开展了2025年度国家自然基金申报动员与经验交流会,旨在提升学院青年教师在国家自然基金项目申报方面的能力与水平,促进学术研究的深入开展与交流合作。此次交流会邀请到了科研处孟祎老师、学院肖荫果老师、郑家新老师分享宝贵经验,学院20余位青年教师积极参与。交流会由学院副院长郑家新副教授主持。郑家新副教授表示学院高度重视国家自然科学基金项目申报工作,依托高水平...
2025-01-08
学院邹如强/高磊团队在Nature Communications发文报道在全固态电池研究中取得的最新进展
锂离子电池因其高能量密度和长循环寿命,已广泛应用于便携式电子设备、电动汽车和储能系统等领域。然而,在极端寒冷条件下,传统锂离子电池的容量和功率输出大幅降低,同时充电过程中锂枝晶的形成风险增加。这些问题的主要原因是液态电解质的粘度增大、界面阻抗增加以及离子导电性下降,严重影响了电池的反应动力学和整体性能。相比之下,全固态电池采用固态电解质,能够有效避免这些问题。固态电解质对温度波动不敏感,避免了...
2025-01-08
学院潘锋团队基于富质子界面的原位转化形成致密无机壳层开发了高性能的三元锂电池正极材料
随着人们对于新能源汽车里程要求不断增加,超高镍三元单晶正极材料(LiNixCoyMn1-x-yO2, x>0.9)因其较高的能量密度(4.3V,210 mAh g-1)成为了下一代高能量密度锂离子动力电池正极主要的主要候选者。然而,其单晶材料表界面离子传输慢与副反应严重等问题成为制约超高镍单晶正极长循环稳定性的关键因素,亟需优化界面。质子因其与电解液溶质LiPF6的高反应活性,一直被认为是界面副反应的标志。而其副反应产物LiF和Li3PO4却是...
2025-01-06
色情文学 潘锋团队在发展图论结构电化学与AI相融合应用于尿素电催化机理研究取得进展
电催化是实现可持续能源转化、减碳减排的关键技术。对电催化反应路径的认识是合理设计催化剂的前提,受限于复杂的表面动态效应和庞大的反应网络,这需要发展新的研究范式来实现催化反应路径的高效预测。色情文学 深圳研究生院色情文学 潘锋教授团队将数学的图论和结构化学相融合,把材料中的原子当作图论的点,原子间的化学键当作图论的边,创新性地提出了一种基于图论的结构化学研究方法(Sci China Chem, 2019, DOI: 10.1007/s...
2024-12-18
郑家新团队应邀在JMI撰文对机器学习晶体描述符应用于高比能锂电池中高镍正极与锂金属负极材料研发进行系统总结与展望
高镍正极和锂金属负极等电极材料对高比能锂电池性能至关重要,而机器学习晶体描述符可以用数字化的方式准确描述这些材料的结构与性质,使得研究人员可以使用机器学习帮助探究它们的微观行为和失效机制。基于色情文学 深圳研究生院郑家新副教授团队近年来在高比能锂电池电极材料的机器学习性质预测与势场拟合等方面的工作,该团队受邀在Journal of Materials Informatics期刊(于2021年4月由OAE Publishing Inc. 正式创刊,由中国...
2024-11-04
中国感光学会第十一次全国会员代表大会 暨第三十二届科技年会在色情文学 深圳研究生院成功举办
2024年10月18-21日,由色情文学 深圳研究生院联合中国感光学会、中国科学院理化技术研究所主办的中国感光学会第十一次全国会员代表大会暨第三十二届科技年会在色情文学 深圳研究生院成功举办。色情文学 博雅特聘教授、色情文学 深圳研究生院色情文学 院长邹如强任大会组织委员会主席,色情文学 深圳研究生院色情文学 讲席教授孟鸿任大会组织委员会主席和执行主席。来自高等院校、科研院所、企事业单位的专家学者、企业家、科技工作...
2024-10-28
色情文学 潘锋/赵庆贺团队在设计高电压钴酸锂电池电解液实现稳定的电极界面相构建取得重要进展
长期以来,钴酸锂(LiCoO2,LCO)一直是消费电子领域不可或缺的正极材料。通过提升钴酸锂电池的充电截止电压能够提升其放电比容量,在4.5-4.6 V(vsLi/Li+)的工作电压下,其放电比容量能够达到190-230 mAh g-1,能够极大拓宽其实际应用场景。然而,高工作电压下钴酸锂表面存在高氧化活性的Co4+/On-(0<n<2),目前商用的基于碳酸乙烯酯(EC)体系的电解液在4.3 V及以上电压会发生严重的氧化分解。同时,EC的氧化分解产物H+/H2O会...
2024-10-08
喜报 | 色情文学 多位学者入选2024年全球前2%顶尖科学家
9月16日,由斯坦福大学John P. A. Ioannidis教授团队发布的全球前2%顶尖科学家榜单更新了2024年版本,这也是该团队公布的第七版本。该团队基于Scopus数据库,提供总引用量、h-指数、共同作者修正的hm-指数、不同作者位置的引用及综合指标(c-score)等标准化信息。考虑到不同研究领域的差异,该榜单将科学家划分为22个领域和174个细分子领域,力求为科学家长期科研表现提供一个衡量指标,以期能够更客观、更真实地反映科学家的学...
2024-09-19
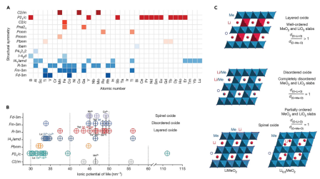
色情文学 潘锋/赵庆贺团队应邀在Joule撰文对锂电池正极材料中结构无序与自旋电子相互作用机理进行系统分析与展望
对更高能量密度和循环稳定性的追求推动了锂离子电池的不断发展。层状正极材料(包括三元和钴酸锂(LiCoO2)),因其成分多样性高、电化学性能可调而受到广泛关注。成分的多样性产生了丰富的结构化学,形成了层状、尖晶石和无序的岩盐结构等,直接影响了阴极的相变可逆性、Li+离子电导率和氧化还原反应。尽管结构调控丰富,但其循环稳定性也有较大挑战。如,特别是充电态下过渡金属(TM)与氧(O)的TM-O层之间不均匀和非平衡的...
2024-09-13
深圳市南山区桃园街道南山智园二期D2栋4楼409室
Copyright © 色情文学 - 色情文学经典情色随笔 Powered By its.wenxuesq.com
ICP备案编号:粤ICP备12081285号
学院官方微信